我們將使用cookie等資訊來優化您的體驗,繼續瀏覽即表示您同意我們使用。欲瞭解詳細內容,請詳閱隱私權保護政策
菁華留學教育中心
  • 關於我們
  • 最新消息
    • 澳洲語言學校最新促銷活動
    • 澳洲英語遊學營
    • 澳洲中小學留學線上講座
    • 澳洲留學需知
    • 國際留遊學教育展
    • 美國遊學
    • 加拿大
    • 英國遊學
    • 活動優惠
  • 服務項目
    • 寒暑假遊學營隊
      • 澳洲遊學
      • 美國遊學
      • 加拿大遊學
      • 英國遊學
      • 瑞士遊學
    • 澳洲
      • 澳洲語言學校
      • 澳洲中小學留學
      • 澳洲打工度假
      • 澳洲熱門科系
      • 澳洲技職教育
      • 澳洲大學介紹
      • 澳洲相關簽證
      • 澳洲教育體制介紹
      • 遊學相關簽證
      • 認識澳洲
    • 英國
      • 英國留學
      • 英國語言學校
    • 美國
      • 美國留學
      • 美國中學
      • 美國語言學校
      • 美國社區大學
    • 加拿大
      • 加拿大留學
      • 加拿大語言學校
      • 加拿大高中
      • 加拿大大學
      • 加拿大CO-OP打工度假專案
    • 瑞士
      • 瑞士留學
  • 影片專區
    • 英國遊學
    • 澳洲中學
    • 澳洲遊學
    • 澳洲語言學校
    • 澳洲大學
    • 澳洲技職
  • 講座分享
    • 留學講座
    • 遊學講座
    • 遊學經驗分享
  • 立即諮詢
  • 服務據點

服務項目

  1. 首頁
  2. 服務項目
DOMINOInterior Design
服務項目
  • 寒暑假遊學營隊
    • 澳洲遊學
    • 美國遊學
    • 加拿大遊學
    • 英國遊學
    • 瑞士遊學
  • 澳洲
    • 澳洲語言學校
    • 澳洲中小學留學
    • 澳洲打工度假
    • 澳洲熱門科系
    • 澳洲技職教育
    • 澳洲大學介紹
    • 澳洲相關簽證
    • 澳洲教育體制介紹
    • 遊學相關簽證
    • 認識澳洲
  • 英國
    • 英國留學
    • 英國語言學校
  • 美國
    • 美國留學
    • 美國中學
    • 美國語言學校
    • 美國社區大學
  • 加拿大
    • 加拿大留學
    • 加拿大語言學校
    • 加拿大高中
    • 加拿大大學
    • 加拿大CO-OP打工度假專案
  • 瑞士
    • 瑞士留學

美國中學

  1. 美國
  2. 美國中學
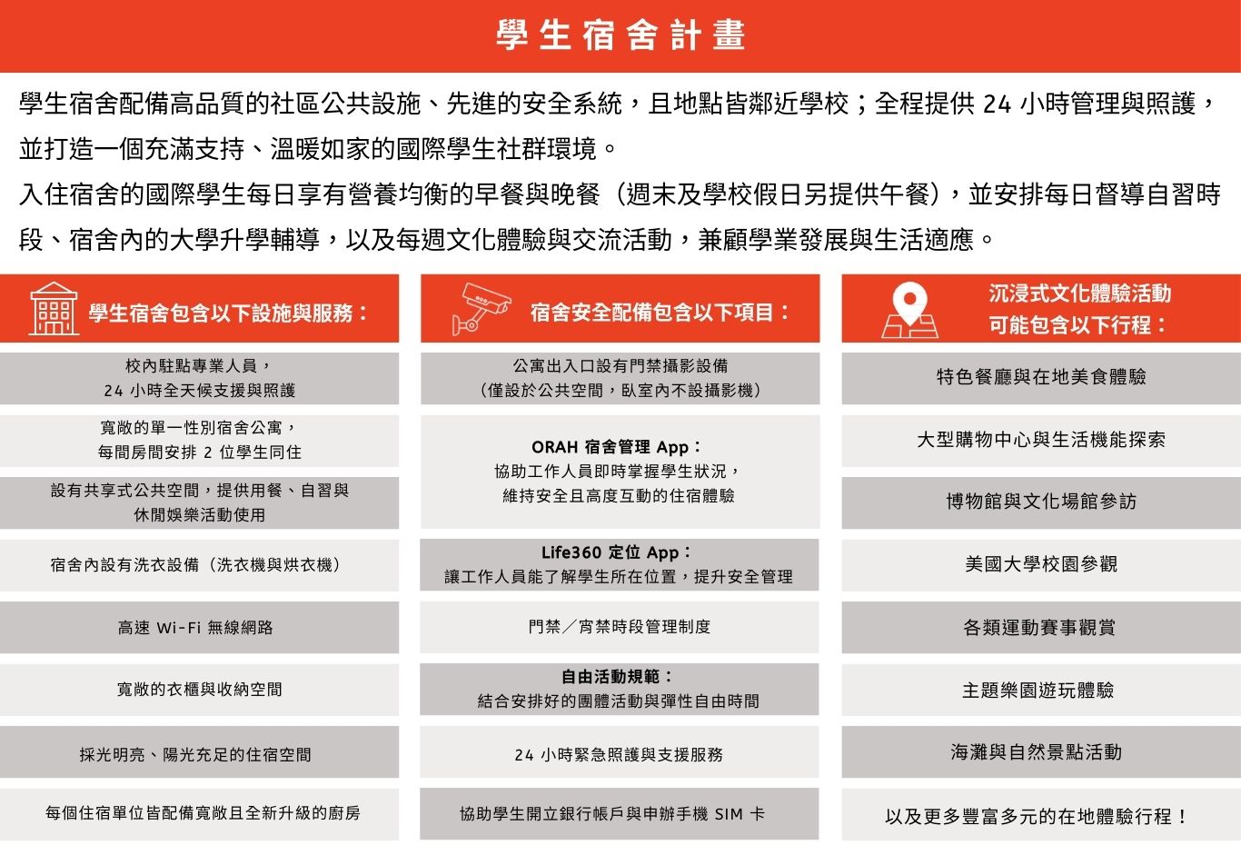
美加中小學全攻略
  • 分享至Whatsapp
  • 分享至Weibo

美加中小學全攻略

年級:K-12
上課校區:美國、加拿大
網站上的標題.jpg
/
詳細介紹































 
 
回上頁
gotop
CONTACTS

    台灣台北辨公室
    TAIWAN, TAIPEI
    Mon.-Fri. 10 am – 18 pm
    市話:02-2703-5277  Judy
    手機:0932-204-233  Michelle
    Line ID : @153aogbf
    加入好友
    E-mail:info@eliteformosa.com
    臺北市文山區羅斯福路五段176巷40號1樓
    1F., No. 40, Ln. 176, Sec. 5, Roosevelt Rd., Wenshan Dist., Taipei City 116058, Taiwan (R.O.C.)
     

    澳洲布里斯本辨公室
    BRISBANE, AUSTRALIA
    Mon.-Fri. 10 am – 18 pm
    Suite 6, Offices First, L1/ Toowong Village,9 Sherwood Rd, Toowong QLD 4066
    澳洲MARA移民顧問牌照: MARA: 1688242 | MARA: 1794749
    合法教育顧問: QEAC: K110 | QEAC: Q113
    移民相關業務,請洽澳洲總公司!


                          

                      
               
                           

NAVIGATION
  • 關於我們
  • 最新消息
  • 服務項目
  • 影片專區
  • 講座分享
  • 立即諮詢
  • 服務據點
  • 常見問題
  • 使用條款
  • 免責聲明
公司QRcode.jpg
Facebook 粉絲團
  • 0932204233
  • https://www.youtube.com/channel/UChIMm_Q5R5MGZ1VruW0OeVQ
  • info@eliteformosa.com
  • https://line.me/R/ti/p/@153aogbf?oat_content=url
  • https://www.instagram.com/eliteformosa/
  • https://facebook.com/Eliteformosa888/
Copyright © 菁華留學教育中心 All Rights Reserved. 網頁設計 : 多米諾
  • 產品搜尋
  • 立即諮詢
  • 回首頁
  • 關於我們
  • 最新消息
    • 澳洲語言學校最新促銷活動
    • 澳洲英語遊學營
    • 澳洲中小學留學線上講座
    • 澳洲留學需知
    • 國際留遊學教育展
    • 美國遊學
    • 加拿大
    • 英國遊學
    • 活動優惠
  • 服務項目
    • 寒暑假遊學營隊
      • 澳洲遊學
      • 美國遊學
      • 加拿大遊學
      • 英國遊學
      • 瑞士遊學
    • 澳洲
      • 澳洲語言學校
      • 澳洲中小學留學
      • 澳洲打工度假
      • 澳洲熱門科系
      • 澳洲技職教育
      • 澳洲大學介紹
      • 澳洲相關簽證
      • 澳洲教育體制介紹
      • 遊學相關簽證
      • 認識澳洲
    • 英國
      • 英國留學
      • 英國語言學校
    • 美國
      • 美國留學
      • 美國中學
      • 美國語言學校
      • 美國社區大學
    • 加拿大
      • 加拿大留學
      • 加拿大語言學校
      • 加拿大高中
      • 加拿大大學
      • 加拿大CO-OP打工度假專案
    • 瑞士
      • 瑞士留學
  • 影片專區
    • 英國遊學
    • 澳洲中學
    • 澳洲遊學
    • 澳洲語言學校
    • 澳洲大學
    • 澳洲技職
  • 講座分享
    • 留學講座
    • 遊學講座
    • 遊學經驗分享
  • 立即諮詢
  • 服務據點
  • 0932204233
  • https://www.youtube.com/channel/UChIMm_Q5R5MGZ1VruW0OeVQ
  • info@eliteformosa.com
  • https://line.me/R/ti/p/@153aogbf?oat_content=url
  • https://www.instagram.com/eliteformosa/
  • https://facebook.com/Eliteformosa888/